河南省新型冠状病毒感染的肺炎
疫情防控指挥部
关于切实保障疫情防控应急物资及人员
运输车辆顺畅通行的通知
豫疫情防指〔2020〕1号
各省辖市、济源示范区、各省直管县(市)新型冠状病毒感染的肺炎疫情防控领导机构,省新型冠状病毒感染的肺炎疫情防控指挥部各成员单位:
为保障疫情防控相关应急物资及人员运输通畅快捷、规范有序,根据《交通运输部关于切实保障疫情防控应急物资运输车辆顺畅通行的紧急通知》(交运明电〔2020〕37号)、《公安部交管局关于切实保障疫情防控应急运输车辆优先通行的紧急通知》和《河南省人民政府办公厅关于做好新型冠状病毒感染的肺炎疫情防控期间重要物资保障供应工作的通知》(豫政办明电〔2020〕3号),现就有关事项通知如下:
一、确保应急运输通道通畅
(一)优化检查站点设置。各级疫情防控领导机构和政府相关部门要确保辖区内道路通畅,科学设置疫情防控检查点。站点设置不合理的,要进行重新渠化和交通组织。严禁违规设卡阻碍应急物资及人员运输车辆通行,严禁采取市区“一刀切”货车禁行措施,已出台相关规定的要立即纠正。
(二)设置应急运输专用通道。公安、交通运输、卫生健康等有关部门要在各高速出入口及有条件的国省道疫情防控检查点开辟专用通道(绿色通道),树立明显标识,对持有疫情防控应急运输通行证的车辆,实行绿色通道政策,在保障防疫检查质量的前提下,快速检查、登记,优先通行,确保快速通过。
(三)提高防疫检查效率。卫生健康部门在高速公路服务区、收费站、省界主线站设置疫情防控检查点的,要增加防疫监测力量,尽量采取复式检测(一个检查通道设置2个以上检查点),提高检疫通行效率。公安、交通部门要将本地车和外地车分开、客车和货车分开,进行分车道检查,设置分道行驶引导标识。要科学设置检查通道,重点高速公路出入口设置不少于5条检查通道,其他高速公路出入口设置不少于3条检查通道,国省道不少于2条检查通道,并根据车流情况及时增加通道,防止车辆排队时间过长。
(四)加强交通疏导。公安交管部门要加强路面交通管控,及时增派警力进行疏导,确保高速公路右侧车道畅通,保障应急运输车辆快速通行。对遇到交通拥堵的应急运输车辆,要加强指挥疏导,保障优先通行;对发生事故或故障的,要快速出警、及时处理;对无法继续行驶的,要及时通报有关部门,帮助联系车辆尽快转运、妥善处置;对非法阻滞应急运输车辆通行的,要尽早发现、尽快处置。要根据应急运输需要,确保通道畅通,因防疫检查导致待检车辆排队过长的,要立即报告当地党委、政府和防疫指挥机构。交通运输主管部门要加大道路维修保养力度,保持良好路况,做好应急运输车辆免费通行工作;积极配合卫生健康部门做好疫情防控工作,对需在高速公路服务区、收费站、省界主线站设置检查点的要主动提供场地,为加快检测速度、提高车辆通行效率创造条件。
(五)做好宣传提示。省公安、交通运输等部门和各地要通过电视、广播、网络、微信、微博等媒体平台,广泛宣传疫情防控检查点位置和检查要求,提前引导群众合理安排出行,减少源头车流量。联合高德、百度等电子地图企业,在电子地图标注疫情防控检查点,提醒提示机动车驾驶人减速慢行、配合检查。
(六)强化科技应用。鼓励具备条件的地方为任务重、车流量大的疫情防控检查点配备身份证扫描仪、人脸识别系统等高科技设备,自动记录人员信息,避免人工登记环节,节省检查时间,提高通行效率。在确保登记数据安全有效前提下,积极探索采用手机APP等新技术进行人员登记。
(七)保障正常通行需求。各地要加强统筹协调,保障人员和车辆正常通行,在加强疫情防控的同时,努力保持生产生活平稳有序。对其他地方的车辆要按照本通知要求经检查登记后放行。
二、实施疫情防控应急运输通行证制度
(一)通行证用途。实行通行证管理属于新型冠状病毒感染的肺炎疫情防控应急响应采取的临时性应急措施,在省新型冠状病毒感染的肺炎疫情防控指挥部(以下简称省疫情防控指挥部)的领导下组织实施,交通运输主管部门牵头负责业务办理。
通行证适用于疫情防控期间,应对疫情各类应急物资、生活物资、重点生产物资、医护及防控人员的运输保障工作,分A证和B证两种。
(二)通行证办理。A证适用于跨省应对疫情各类应急物资、生活物资、重点生产物资、医护及防控人员的运输,由交通运输主管部门提供式样。B证适用于省内应对疫情各类应急物资、生活物资、重点生产物资的运输,由省交通运输厅、公安厅印制,省工业和信息化厅、商务厅、省疫情防控指挥部办公室指定的相关部门发放。
1、《新型冠状病毒感染的肺炎疫情防控应急物资及人员运输车辆通行证》(A证)办理。各级疫情防控领导机构收到有关部门发来的应急物资和人员调拨转运需求公函等证明材料后,通知应急运输始发地或目的地的省辖市、济源示范区、省直管县(市)交通运输主管部门提供通行证式样。
省辖市、济源示范区、省直管县(市)交通运输主管部门收到疫情防控领导机构的通知及需求公函等证明材料后,应立即填写《河南省新型冠状病毒感染的肺炎疫情防控应急运输车辆登记备案表》,并将备案表电子版和通行证式样电子版提供给承运单位或驾驶人。
承运单位或驾驶人收到相关信息后,在本地自行打印、自行填写、随车携带。通行证填写内容应与省辖市、济源示范区、省直管县(市)交通运输主管部门备案表信息保持一致。
2、《河南省新型冠状病毒感染的肺炎疫情防控应急物资运输车辆通行证》(B证)办理。省工业和信息化厅按照应急物资、重点生产物资品类清单,根据省内应对疫情各类应急物资、重点生产物资运输需求,省商务厅按照生活物资品类清单,根据省内应对疫情各类生活物资的运输需求,分别选择具有一定规模、信誉良好的企业发放通行证。省疫情防控指挥部办公室根据省内应对疫情其他运输需求,可根据情况临时指定有关部门发放通行证。
(三)通行证使用。落实绿色通道政策,确保持有通行证的车辆“不停车、不检查、不收费”,优先便捷通行。A证按照“一车一证、一次一证、车证一致”的原则使用,通行起止时间不得超过一趟次运输任务所需时间。B证按照“企业支配、车不定证、每车必带、出车报备”的原则使用,有效期由证件发放部门根据需要确定。执行应急运输任务的车辆应随车携带通行证。执行应急运输任务的车辆去程或返程空载的,均免收全程车辆通行费。
(四)通行证式样。
1、通行证大小。A证为白底黑字,B证为白底绿字,均为A4大小(297mm×210mm)。
2、通行证编号。省交通运输厅对省工业和信息化厅、商务厅、省疫情防控指挥部办公室、各省辖市、济源示范区、各省直管县(市)统一分配使用号段。
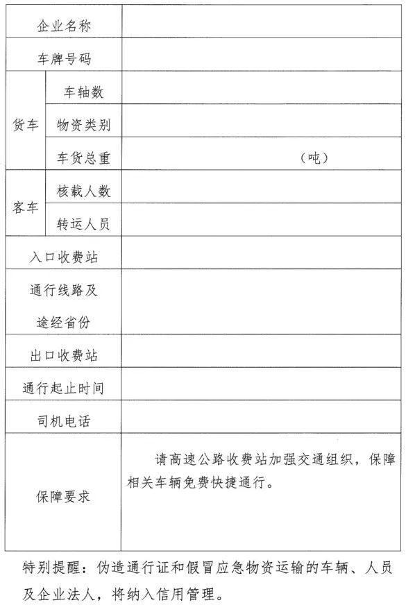
3、证载信息。A证应载明承运企业名称、车牌号码、物资类别、载货总重、始发地、目的地、入口收费站、出口收费站、通行线路、途经省市、通行起止时间、驾驶员等信息。通行证正面的“承运单位”与背面的“企业名称”应保持一致。B证无需填写证载信息。
(五)通行证信息报备和抄送。
1、A证相关信息由省辖市、济源示范区、省直管县(市)交通运输主管部门实时更新,将备案表实时向省交通运输厅报备,并向应急运输始发地或目的地交通运输主管部门和同级公安机关抄送。报备电话:0371-87165451,报备邮箱:hnyjysz@163.com。报备联系人:程丹(应急物资调拨,15838089612),贾跃东(应急人员转运,15037127530)。市县公安部门要明确专人接收抄送信息并及时向省公安厅报备。
2、B证使用企业要及时将证件每次使用的物品种类、承运车辆、运输路线、起止时间等具体信息报送证件发放部门。省商务厅报备电话0371—63941359,报备邮箱hncom_tjc@sina.com ,报备联系人:李冠卿13938551296;省工业和信息化厅报备电话:0371-65507673,65507537。报备邮箱:hnspgy@163.com,报备联系人:彭谦13653806066,张玉栋18637163308。
三、加强监管服务
各级疫情防控领导机构和有关部门要按照工作职责,高度负责、狠抓落实,确保应急运输通道畅通,确保证件发放及时准确、管理有序,为应急物资及人员运输提供有力保障。省疫情防控指挥部办公室要组织有关方面加强应急运输通行情况监督检查,对不落实本通知要求、非法阻碍通行、长期通行不畅、群众意见大、影响应急物资及人员运输的,要全省通报,限期整改,并根据情节追究相关人员责任。
省工业和信息化厅、商务厅、省疫情防控指挥部办公室指定的相关部门要进一步完善细化B证办理使用办法,在证件发放环节要审慎核实、把住源头,跟踪了解企业通行证使用真实情况,及时发现、惩戒违规使用通行证的企业。通行证使用企业要切实履行主体责任,讲信用、守承诺,严格按照规定使用通行证,坚决杜绝擅自打印通行证或假冒应急运输车辆、人员和企业以及其他违反规定行为。
各级交通运输、公安、工业和信息化、商务等部门要按照“双随机、一公开”要求,对疫情防控应急运输通行证使用加大抽检力度。一旦发现未按规定使用情形,应立即取消企业承运资格、收回通行证,通知有关部门依法依规从重处理,并纳入信用管理。
河南省交通运输服务监督电话12328受理和解决A证使用中的相关问题;省工业和信息化厅电话:0371-65507538(白)65507701(夜),省商务厅电话:0371-63941359,受理和解决B证使用中的相关问题。上述电话所属单位要严格实施值班值守制度,保持24小时畅通,明确岗位职责和工作流程,细化各种情况的处理措施。
附件:
1.新型冠状病毒感染的肺炎疫情防控应急物资及人员运输车辆通行证(A证式样)
2.河南省新型冠状病毒感染的肺炎疫情防控应急物资运输车辆通行证(B证式样)
3.河南省疫情防控应急运输通行证使用号段分配表
4.河南省新型冠状病毒感染的肺炎疫情防控应急运输车辆登记备案表
5.河南省疫情防控应急运输通行证办理人员联系表
6.河南省疫情防控领导机构应急运输服务电话
河南省新型冠状病毒感染的肺炎疫情防控指挥部
2020年2月4日


附件2
B证式样








来源:河南发布
版权归属原作者,如有侵权请联系
最新!河南新增109例,累计确诊675例!
拘留5天!全国首例!提前复工老板被警察带
来了!驻马店病例详情首次公布!更多最新病例详情速看!
| 留言与评论(共有 0 条评论) |